Before jumping into what growth models are and how to build them, it’s important to understand what growth means. In this instance, growth is a systematic and repeatable method to create a meaningful and sustainable business — not a one-trick pony growth hack to gain a few thousand more users.
A growth model enables an organization to apply these sustainable and repeatable practices to their product. In short, a growth model is a mathematical representation of your users. From acquisition and activation to retention and referral, this model shows you how they interact with different parts of your product over time. This allows you to predict user behavior and growth, as well as prioritize your product and marketing roadmaps.
In order to really benefit from building and using growth models, your product should have found an element of product-market fit.
Related Read: Platform+ Growth: How to Maintain (not just Attain) Product-Market Fit
If you create growth models and run growth tactics without this, you run the risk of fine-tuning your product for the wrong market, wasting time and money in the process. If you’re beyond the product-market fit stage, perfect!
Laying the foundations
Your growth model should be the heart of all your growth experiments. It will allow you to objectively discover how to deliver the highest return to the end-user (…and to you). This way, you improve your product based on data and not on the team’s gut feelings, or worse still, the highest-paid person’s opinion (HiPPO)!
In order to see instant returns, teams are too often encouraged to attack the “lowest hanging fruit” first. However, these seemingly obvious approaches are not the most effective. For example, what is the best area to focus on first? Improving the click-through rate (CTR) of digital advertisements or boosting the activation rates of users?
It’s true, improving the CTR of digital ads will bring more users into the funnel. But as you fix product issues, improving the activation rate might have a higher impact than a single campaign or audience on the overall growth of your company.
Taking the right path
Many times, teams like to jump straight into the data and analytics to build a growth model or discover opportunities for growth. However, it’s important to take a systematic approach so you don’t miss any critical steps along your user’s journey.
Any growth model you develop should:
- Provide clarity across all departments.
- Support goal setting and planning.
- Inform the prioritization of growth efforts.
- Promote prioritization based on data instead of vague ideas.
Create your growth model in four steps:
- Define your North Star Metric
- Understand your user journey
- Create your growth equation
- Build your predictive growth model
By taking this approach, you ensure that you first understand your users and what it is they are looking for (Value Proposition!). Secondly, you identify the key steps within their journey and how they all map together within the data you have collected. Finally, you learn where to run experiments that best guide on how to improve on the value you’re delivering.

Step 1: Defining your North Star Metric
Before building out your growth model, it’s important to know what your goal is. What is the key metric you are trying to improve? This will be your North Star Metric — if this metric improves, so should your company.
One thing that is often used as a North Star Metric, but shouldn’t, is revenues. This is a lag indicator and can send a team down the wrong path, such as focusing on selling instead of delivering value. This can result in an incredibly high churn rate and unhappy customers.
Your focus should always be on the most value you can offer your customer. Accordingly, your North Star Metric should measure two things:
- Your product’s value
- Your user growth
A good example is Airbnb’s North Star Metric, Nights Booked. This translates into keeping their two core customers happy and delivering on their value. Good places to stay for renters and booking out properties for property owners.
Facebook has Minutes Per Day as their North Star Metric. They know the more time a user spends on the app, the more value they receive from seeing what their friends, family, favorite celebrities, events, etc. are liking and doing.
Step 2: Understanding your User Journey
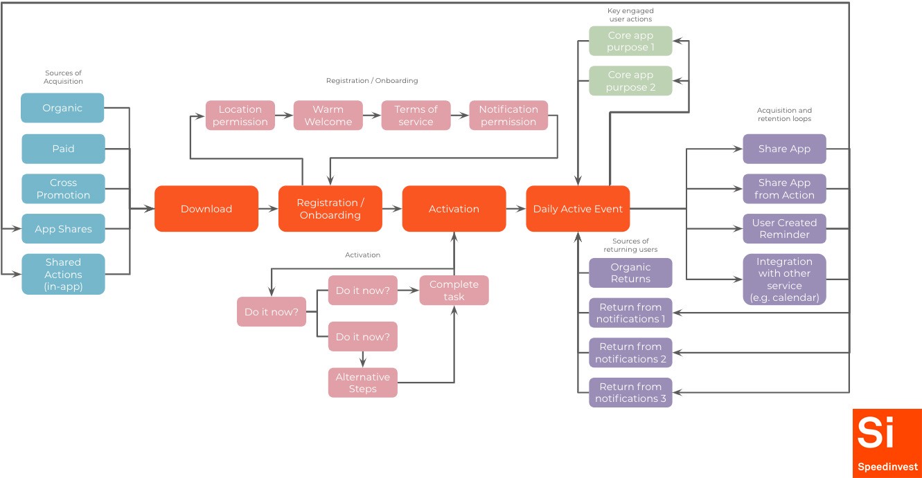
Before jumping straight into spreadsheets and data, it’s important to really understand the user journey of the product. By creating a visual representation of the journey you’ll be able to break down the model and save time later when inputting your data.

In the example of a generic mobile application above, there are a number of different areas to consider when looking at the user journey. This includes sources of acquisition, onboarding, activation, key engaged user actions, retention loops and sources of returning users.
By visualizing it in this way, you can see how each area talks to the others and more easily find potential potholes in your user journey. Are you missing any retention loops or understanding of a user’s activation?
This is also a great opportunity to understand where the “WOW” moment in your product is. This is the step where your users see the value they get from your product.
For example, in Facebook, the “WOW” moment is when a user connects with their first ten friends, see their social feed filling up. Only then do they realize what Facebook is capable of.
Step 3: Creating the Growth Equation
Once you’ve mapped out your user journey, you should use this to help you understand what will go into your growth model. It’s now time to build out your product’s growth equation for each step, from the sources of acquisition, through to the acquisition and retention loops and sources of returning users.
This equation really makes you start to think about how your model should come together, and how each step is defined.

In WhatsApp’s example of their North Star Metric of Messages Sent, you can see how we’ve thought about what that really means. What are the metrics behind this North Star?
In this case, it’s Total Messages Sent / Daily Active Users (DAU).
Total Messages Sent is defined as New Messages Sent + Message Replies.
And Daily Active Users is defined as New Users + Returning Users.
This should be the approach to how to build out the growth equation. Start with your North Star Metric, then reverse engineer it all the way back to the acquisition sources.

The above example breaks down how we’ve defined Daily Active Users (DAU) in the equation.
It’s defined as New Users and Existing Users together, which is then further broken down.
This approach can be useful to make sure all of the key metrics are being measured and your product aligns with the user journey and the North Star Metric.
Step 4: Building your Predictive Growth Model
Once your growth equation has been completed and you have the basis of your growth model, it’s time to put it into a spreadsheet along with the data.
The above equation should make it easier to understand and create. When planning how far into the future you want to build the model for, it’s always best to do this by days and look no further than the next 90 days (one quarter).

The above example shows the acquisition sources on a high-level for seven days, and percentages — in red — show you where the growth team could put their efforts while matching it to real data and outputs.
Now you should be able to answer the key question: What is better for our product? Improving the click-through rate (CTR) of our digital advertisements or improving the activation rates of our users?
To ensure the spreadsheet doesn’t become too cluttered, it’s a good idea to split the model onto different tabs depending on where they sit in the user journey. For example, a tab for Acquisition, one for Onboarding and Activation, one for Key User Actions, one for Retention Loops, etc and a final one that collects all the results and maps it to the North Star Metric.
Now that you can see what your North Star Metric will look like in 90 days time, you can use the model by altering the percentages between different areas to discover the opportunities that will really make a difference to the company.
Driven by data down the right path
Over the years, I’ve developed many models with various different companies from different industries and I’ve always seen it have a positive impact on the organization, including the bottom line.
Once you’ve created yours, your team will have more clarity on the priorities and have the data to back them up. This is also useful for any instances where a HiPPO may want to overrule a decision (Nobody can argue with data!).
Remember, data should always tell a story. If you’re analyzing something that is not part of your product’s story, then chances are it’s not worth your time and only complicates the process.





